
Security & Access
Role‑based access keeps sensitive operations (like gate changes and baggage overrides) behind secure authentication. The login flow was designed to plug into real identity providers later.
How SoftGen engineered a complex logistics platform to win 1st Place at the Java Institute Hackathon 2025 — turning 24 hours of intense problem solving into an enterprise‑grade airport ERP prototype.

Airports are organised chaos. Thousands of passengers, dozens of airlines, constantly changing gates, baggage moving in every direction, and hard, non‑negotiable departure times. Every delay ripples across the entire operation.
The hackathon brief was simple, but brutal: design and build an ERP‑style system that could coordinate flights, passengers, baggage and gates under real‑world constraints — and do it in a single day.
For SoftGen, this wasn’t just about building another demo. It was a chance to prove that we can ship complex, enterprise‑level software fast, without sacrificing stability or architecture.
We treated AeroDesk like a real production system. Before jumping into screens, we modelled the domain: flights, passengers, gates, baggage flows, and security checkpoints. That allowed us to move fast without painting ourselves into a corner.

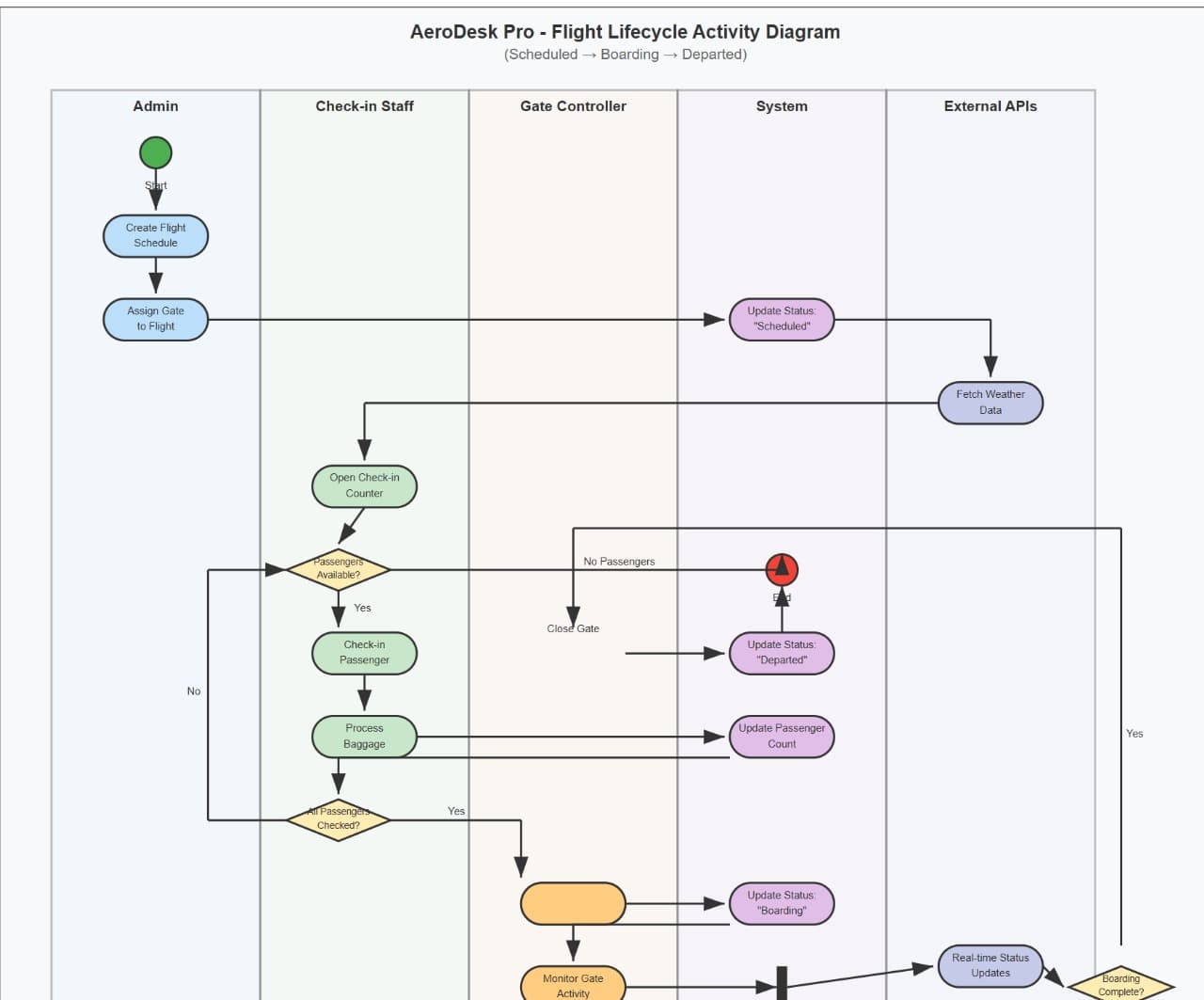
We mapped the lifecycle from flight creation to boarding and departure: check‑in, baggage drop, security, gate assignment, boarding windows, and final take‑off checks. Every arrow represents a potential system state and validation rule.

Flights, Passengers, Gates, Baggage and Staff are all first‑class citizens in the model. We used strong object‑oriented design and relational SQL modelling to keep invariants enforced — e.g. a gate cannot be double‑booked, and baggage must always be linked to both a passenger and a flight.
Technically, AeroDesk is built like a real product: clear domain boundaries, normalised SQL schema, and a backend that could scale beyond the hackathon. The diagrams weren't just for show — they were our contract for the codebase.
Judges weren't just looking for ideas — they wanted to see working software. AeroDesk shipped with a full UI that looked and felt like something an airport operations team could use tomorrow.

Role‑based access keeps sensitive operations (like gate changes and baggage overrides) behind secure authentication. The login flow was designed to plug into real identity providers later.

A live dashboard shows flights by status — on‑time, boarding, delayed. Colour‑coded rows and compact cards make it easy for operations staff to see where attention is needed within seconds.

Dedicated views for baggage routing and gate assignment keep operations aligned. Under the hood, each action maps to a consistent domain event, keeping the data model in sync with what staff see on screen.
AeroDesk won 1st Place at the Java Institute Hackathon 2025. The judges highlighted two things:
For SoftGen, this project is a public proof point: if we can design and ship an airport‑grade ERP in 24 hours, we can certainly handle your next complex platform with proper runway.
Let's build your next system
If we can design and ship an airport management platform in 24 hours, imagine what we can do with a full project timeline for your business.